了解水性漆
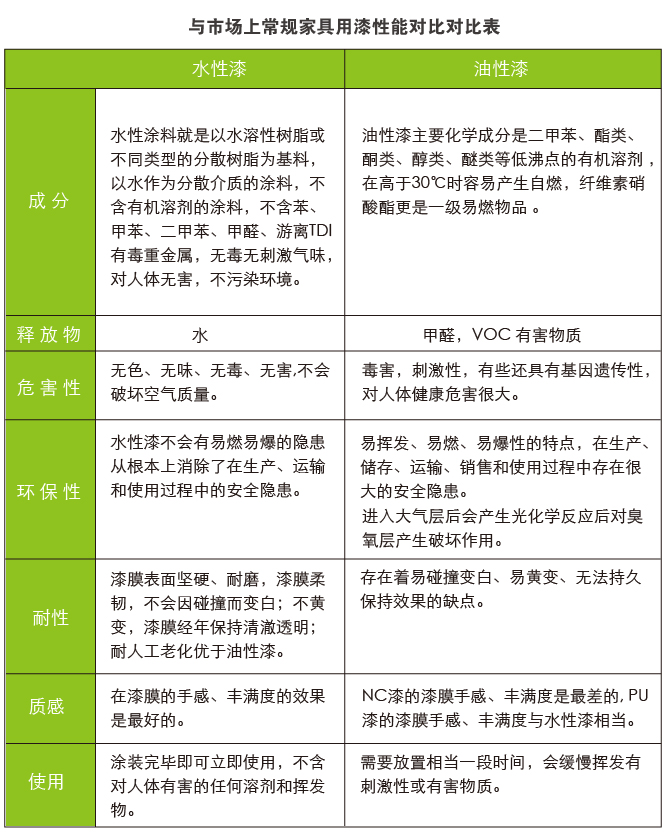
涂料界公认“水性漆”比“油性漆”健康。
水性漆,顾名思义,是以水作为稀释剂的漆,而这个稀释剂就是它和油性漆最本质的区别。油性漆使用有机溶剂进行稀释,有机溶剂会含有易挥发的化学物质,而且这些化学物质并不会在短时间内全部挥发干净,譬如甲醛,它有可能需要5到10年才能完全挥发干净。这就是现在家具甲醛超标的问题不绝于耳的原因所在。而水性漆以水为稀释剂,不含苯系物、甲醛、游离TDI、有毒重金属,无毒无刺激气味,从根本上杜绝了存在甲醛,在环保方面有绝对的优势。
水性漆与油性漆谁健康,欧美国家早有定论,并禁止家具涂刷油性漆,水性漆在欧盟主要涂装行业的普及率已经高达90%。


